1st of July, 2022
Eight Ways to Substitute Dice for Block Towers
Inspired by a post on Kaden Ramstack's blog with a list of towerless Wretched & Alone games.
A couple years ago I made a twitter thread (edit: since deleted), followed by an itch forum thread, about dice substitutes for Jenga-style block towers, which were the main mechanic in (among other games) The Wretched, which had an active SRD jam on itch at the time. The issue is basically that dice towers aren't necessarily easy to come by, and they're almost impossible to do digitally with the tools we have at the moment. There are 3D simulations of block towers, but I've never found one that's anywhere near as stable as the real thing. So, I turned to dice. I posted one mechanic, and some people on itch suggested some other dice mechanics.
Caveat: These mechanics are always gonna have different feelings to pulling blocks out of a tower. They're completely random, for one. They just reflect the ideas of a safe start, dwindling resources or survival chances, and a long, tense, ending (usually). None of these have the feeling of deliberately choosing a block and trying to get it out without toppling the tower, the tension of knowing it's all on you. That said, none of them need you to have precise motor control or even actual physical game tools.
Like I said, these mechanics are handy if you're playing digitally. That means you don't have to, y'know, limit yourself by what's physically practical. It'd be a pain to roll e.g. 100d6 in real life, but it's super-simple with a discord dice bot or online roller like orokos or even google's dice-roller tool.
Notes #
About Jenga probability #
Nat Barmore, one of the developers of Dread, the 2005 block tower horror TTRPG, described their experience with Jenga game lengths:
FYI: our math when developing Dread was:
10 pulls: “guaranteed”
20: almost always
30: most groups
40: many groups
50: every pull after this is a gift of the FatesTheoretical max is 105, but I don’t think I’ve ever seen 60.
This is for Dread, where you pull blocks and put them back on top of the tower. In Wretched & Alone games you don't (necessarily) do that.
About the mechanics #
A couple of these are slightly changed from the way they're written in the sources, just to make them simpler. They work pretty much the same way.
Simulation details #
The simulations I plotted for this post are a mix of average games (showing how an average game using each mechanic would go) and game lengths (showing how many games reach each number of rolls/pulls/etc.). Both plots are built from 10000 simulations each. No error bars on the average game plots because I can't be bothered.
These are done with MATLAB.
The Mechanics #
The big pool #
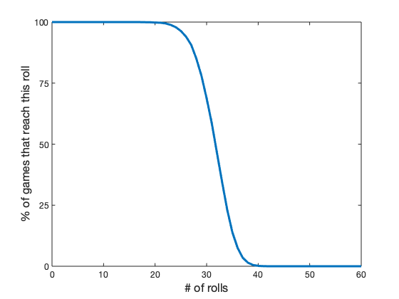
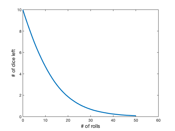
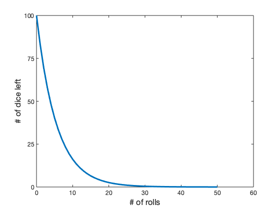
Start with 100d6. When the rules tell you to pull a block, roll the dice and discard dice that show 1. The game ends when you run out of dice.
This one's from me, and it was meant for situations where you don't have any physical tools to hand and where impractical numbers of randomisers aren't impractical at all.
This is like radioactive decay. Your count drops fast at first, then slower and slower the fewer dice you've got. Late in the game you'll probably lose 1 or fewer dice with every roll, which ramps up the tension.
One neat feature of this mechanic is that because you start with 100 things, you've got always got a percentage number you can use in journalling. Percent of air left, or defensive walls un-breached, or distance to home, or whatever. You could also invert this percentage, e.g. when you have 10 dice left, something in the story's 90% complete.
Here's the average game. Most of the dice drop out in the first 10 rolls or so, then the last 15 dice trickle out from the 11th roll onwards (even up to the 30th roll).
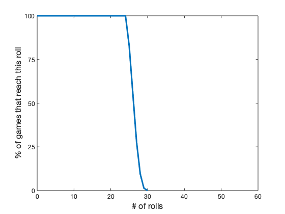
Here's how long the games are overall. Almost all games get past 20 rolls. The majority of games end between 20 and 30 rolls. About a third of games end between 30 and 40 rolls. The last 5% or so end after 40 or more rolls.
The less-big pool #
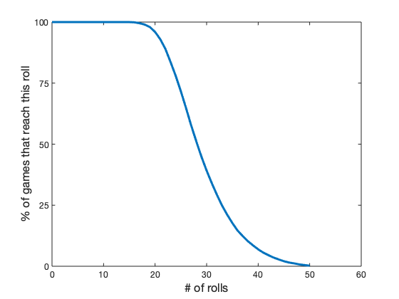
Start with 10d10. When the rules tell you to pull a block, roll the dice and discard 1d10 if any of the dice show 1. The game ends when you run out of dice.
This is another one from me. I feel like it's not actually any more practical to do physically than the 100d6 pool, because who has 10d10 lying around? Though the actions are simpler, the rules are a little more complex. I wouldn't actually use this one.
Here's the average game. Dice drop fast over the first 20 rolls or so, then slowly from the 21st roll to the 50th roll and beyond.
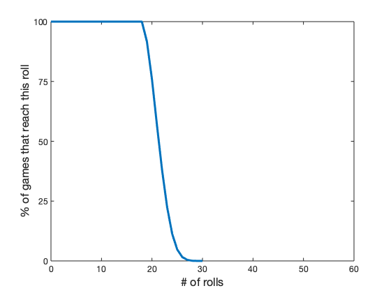
Here's how long the games are overall. Most games get past the 20th roll. About half get past the 30th roll. About another third get past the 40th roll. The rest end after roll 40.
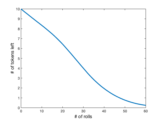
Dice vs tokens #
Use 1d6 and 10 tokens. When the rules tell you to pull a block, roll the die; if you roll equal to or greater than the number of tokens you have left, discard a token. However, you always lose a token on a roll of 6, and never lose a token on a roll of 1. The game ends when you run out of tokens.
This one from Chris Sims is a little different. It keeps the dwindling feeling, but not the tense, drawn-out ending. It also guarantees the game'll be at least 10 turns long (since you can only loes 1 token per turn at most), which could be handy. On the other hand, it's significantly more complex and I don't think it's different enough, texturally, from using dice as tokens to warrant all th extra rules. The one situation where it could be handy is if you don't have (or don't want to use) a digital dice roller and have very few dice to hand.
Here's the average game. It's a bit linear at the start, then turns into exponential decay after about 15 rolls.
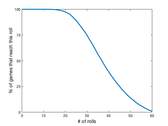
Here's how long the games are overall. Almost all games last at least 20 turns. Almost all games end between turn 20 and turn 50; a roughly consistent number end on every turn from turn 20 to turn 50.
The countdown #
Use 1d6 and a counter (written or otherwise) that starts at 30. When the rules tell you to pull a block, reduce the counter by 1 and roll the die. End the game if the result is higher than the counter.
This is from Chris Bissette. It's straightforward and easily tweaked by changing the starting counter, but it has 0 tension until the last few rolls and also needs some extra book-keeping. Basically it guarantees that the game will end after turn 25 and before or on turn 30, which is a very narrow and predictable range.
Here's how long the games are overall. No game can end before 25 rolls, and then the number of games that pass each roll from roll 25 to roll 30 drops sharply.
An alternative posted by Litza Bronwyn uses a d12 instead of a d6, which widens the range where the game can end.
Here's how long the games are overall. No game can end before 9 rolls, and then the number of games that pass each roll from roll 19 to roll 25 drops sharply. A small percent of games make it past roll 25, and all of them end by roll 30.
Advantage #
Use 1d100 (i.e. 2d10). When the rules tell you to pull a block, roll 1d100 twice. The game ends if both rolls are under the number of turns that have passed so far.
This one from GalacticNomad has kinda similar material needs to the previous two methods, in that you need a few dice and a way to keep track of something. It doesn't have any feeling of decay/dwindling, but it does give you 2 numbers you could use somehow in your journalling (the results of the two different d100 rolls).
Here's how long the games are overall. It's a neat and tidy S-curve: most games make it past 10 rolls, then most games end between 10 and 40 rolls, then a few games make it past 40 rolls.
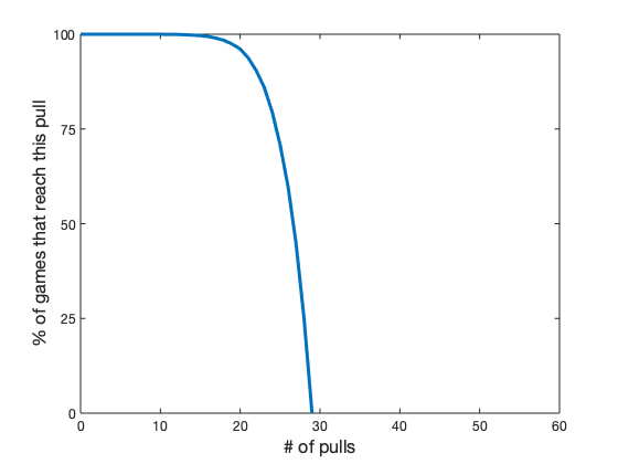
Domino doubles #
Use a full set of 28 European-style dominoes with 0–6 pips on each side, and an opaque bag or some other way to pick dominoes sight unseen. When the rules tell you to pull a block, pull a domino from the bag. If it's a double, keep it in front of you; otherwise, discard it. End the game when you've drawn every double domino (including double-0/blank).
This one from JVC Parry mixes things up a bit. Dominoes aren't super-common, but this is a neat alternative to all the dice methods and gives you a bunch of numbers (or shapes of pip patterns) that you can use while journalling. This one does always end within 28 turns, though, and almost all games end from turn 26 onwards, so it's even more rigid than the countdown method.
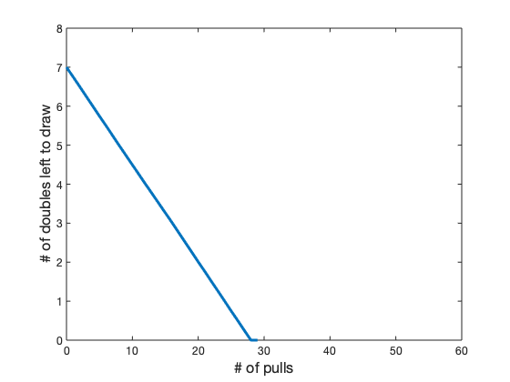
Here's how the average game goes. The number of double dominoes left drops at a constant rate.
Here's how long the games are overall. Almost all games last for at least 20 domino pulls. After 20 pulls, the number of games left drops faster and faster. No game makes it past 28 pulls (since there are only 28 dominoes in the set).
One neat thematic thing you can do with this: 28 dominoes in a set, about 28 days in a moon cycle, or 28 Days/Weeks Later…
d6 dice pool #
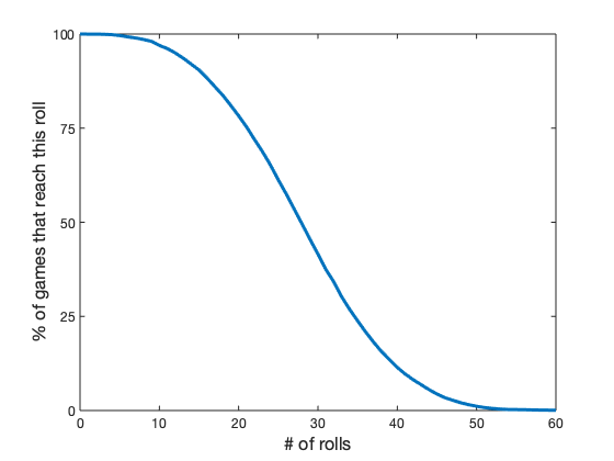
Use 10d6. When the rules tell you to pull a block, roll the dice. The game ends when the total result of the dice is less than the number of turns that've passed.
This one from Tales by Bob has a kinda creeping feeling of difficulty and it's pretty easy to tune by changing the number of d6s. The only downside is (like some of the others) there's no sense of dwindling resources, or falling chances of survival. Like yeah you have a lower and lower chance of succeeding with every turn, but there's no visual for that (e.g. discarding tokens or dice or laying out dominoes).
Here's how long the games are overall. Almost all games last at least 24 rolls. Most games end after 25–36 rolls.
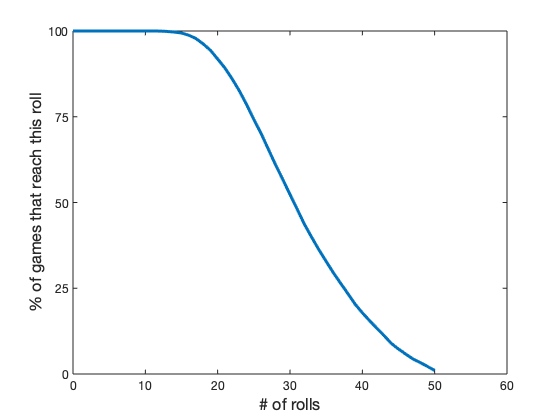
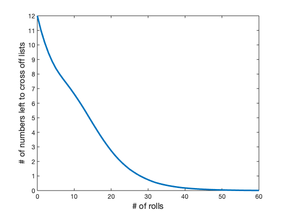
Number lists #
Use 1d6 and two lists of the numbers 1–6. When the rules tell you to pulla block, roll the die and cross out the result on the first list if it's not crossed out already. When all numbers on the first list are crossed out, start crossing out numbers on the second list instead. The game ends when all numbers on both lists are crossed out.
This one from egw is a neat mechanic with a dwindling feeling. It's a little bit complex, but you can use that complexity in journalling. Something's clearly either stacking up or being lost here, something you're actively keeping track of in the same medium you're writing your journal entries. Subsystems of a spaceship? Factions' trust in your leadership? That depends on the game and your decisions.
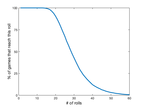
Here's how the average game goes. The number of list items left to cross off drops almost exponentially. However, this is the average; in reality there are two exponential decays in each game, one for the first list, another for the second list. They blend together in the average data here. One of those cases where summary stats can be misleading.
Here's how long the games are overall. Most games make it past the 20th roll; most of the games end between 20 and 40 rolls, and a few last for more than 40 (even more than 50) rolls.
Conclusions? #
Well, basically they're (almost) all pretty similar. Most of them pretty much guarantee you'll get 15–20 turns before there's any real chance of the game ending, and on average they all end after 25–35 turns. Most of the average game graphs show exponential decay (including d6 vs tokens, which starts its decay after turn 15 or so).
The main things are…
…whether a game's got a hard limit or not. Methods like the dominoes or countdown cannot go on beyond a certain turn, but things like the big pools or 1d100 with advantage either have no limit or have a limit so high you probably won't ever reach it.
…whether the game's binary or not. By “binary” I mean each turn you do pretty much the same roll and if it fails the game ends. The mechanics where I don't have an “average game” graph are binary, because there isn't really anything to plot. The others measure your progress, like losing dice or tokens or crossing things off lists.
…the exact stats, e.g. when you use the 100d6 mechanic, about half of the games end before roll 30, but when you use 1d6-vs-tokens, three quarters of games are still going by then.
That leaves other stuff like aesthetics, tools, tune-ability. I've talked about these under each mechanic—things like how easy or hard it is to tweak, and how you could use some of the numbers each mechanic gives you. Here are the ones I think're are easier to meaningfully tweak:
- the big pool: just add more dice (or take them away) or change the die size
- the less-big pool: again, change the die size or how many you start with (you could also change the number of dice you can lose per turn, but dropping up to 2 or something like that feels arbitrary)
- dice vs tokens: change the die size or the number of tokens
- countdown: changing the die size directly sets how many turns you're actually in danger near the end of the game
- d6 dice pool: change the number of dice or the die size
And here're the ones I think are harder to meaningfully tweak:
- advantage: it relies a lot on the d100 and there isn't a similar, simple roll you could change it to
- domino doubles: the easier changes have drastic effects (e.g. needing the doubles to be drawn in a certain order) or tiny effects (e.g. needing to draw all doubles plus all dominoes with one 6 barely changes things), partly because almost all games involve drawing almost all dominoes
- number lists: like above, all the changes you easily could make (changing the die size, adding/removing lists) have pretty drastic effects
That doesn't mean these mechanics are bad, just that they're kinda rigid unless you're making big changes.
So, I guess, in conclusion, any of these is broadly fine, just check out the graphs for the details, and if you wanna tweak it, you might be better off with one of the five more-easily-tweaked mechanics.